无锡中粮工程科技有限公司2021年校园招聘简章
一、公司简介
无锡中粮工程科技有限公司(以下简称无锡中粮工科),是国内 粮食行业中专业覆盖面最广、科研实力最强、业务涵盖粮油加工技术 服务全过程的国家级综合性研究设计单位,江苏省高新技术企业,是 中粮工程科技股份有限公司(以下简称中粮工科)的全资子公司,也 是其骨干企业。
中粮工科是中粮集团控股企业,是中粮集团 18 家专业化公司之 一,属一级经营单位,是专业从事农粮、仓储物流、冷链物流等行业 的应用研究、工程咨询、工程设计、工程总承包、工程监理、装备制 造等业务的综合性企业,目前下设无锡、郑州、武汉、国际、北京、 装备六个事业部,总部位于无锡。
中粮工科拥有行业内实力最强的人才队伍,培养和造就了一批粮 食科技带头人,在各自领域内均具有较强的专业影响力。目前共有国 家注册工程师455余人次,涵盖建筑师、结构师、咨询师、造价师、 电气师、机械师、监理师、建造师、质量工程师、项目管理师等,是 行业内平均水平的1.5倍。享受国务院政府特殊津贴专家37人,国家级 设计大师2人,教授级高工、研究员和高级职称员工395人,占比26%,显著高于同行业平均水平。
技术人员专业结构涵盖粮食加工、油脂加工、物流技术、储藏技 术、食品科学、化工、生物技术、机械、电气及自动化控制、检测技 术、建筑学等,具有多学科综合优势,形成产品、工艺、设备、设施、 资源综合利用等方面的研发和工程技术服务的系统集成能力。
中粮工科具有包括工程咨询、工程设计、设备安装、压力容器、 工程监理、工程总承包等在内的行业内最为齐全和最高等级的资质, 具有ISO9001、中国国家强制性产品认证、计量认证、制造计量器具 许可证,是农粮食品工程行业综合实力最强的工程技术服务商。
中粮集团有限公司(COFCO,以下简称中粮集团)是中国最大的 粮油食品进出口公司和实力雄厚的食品生产商,产业链条遍及粮油食 品贸易和加工、种植养殖、物流储运、食品原料加工、生物质能源、 品牌食品生产销售以及地产酒店、金融服务等领域,综合实力位居中 国食品工业百强之首,持续名列美国《财富》杂志全球企业 500 强, 也是首批改组为国有资本投资公司的中央试点企业。
二、企业文化
以“忠良文化”为核心,以“高境界做人、专业化做事”为内涵:
中粮工科愿景:
具有国际水准的农粮食品工程技术服务商。
中粮工科使命:
提供最佳投资回报的工程技术服务,为客户、股东、员工和行业 创造价值。
客户:服务领先,为客户提供全程满意、超过预期的一体 化工程技术服务,为其带来最佳投资回报。
股东:国有资产保值增值,提升资产质量,为出资人创造 持久的最大回报。
员工:以人为本,为员工提供创造更多价值和更好职业发 展的平台,并提高收入和工作生活质量。
行业:持续推动农粮食品加工行业技术创新,推动中国粮 食加工业的发展,为民族产业振兴和国家粮食安全做出贡 献。
中粮工科战略定位:
以集成技术为核心竞争力的农粮食品行业工程技术服务商。
中粮工科企业精神:
诚信、团队、专业、创新。
中粮工科企业文化:
诚信、业绩、专业、团队、学习、创新、公平、公正、透明、简 单、出以公心、与人为善。
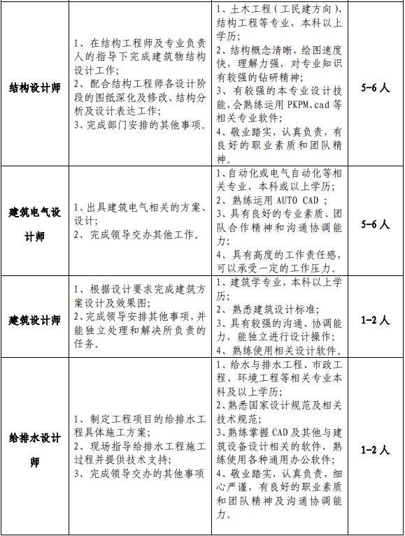
三、岗位需求及任职资格



四、薪资福利
科学合理的薪酬结构:固定薪酬+浮动薪酬+货币化福利补贴+其他 津补贴。
全方位的福利保障:五险一金、租房补贴、节日福利、出差补贴、 高温补贴、带薪培训、儿童统筹、探亲假、年假、入职及定期体 检、交通意外险、人身意外伤害保险、党建团建等。
多通道的晋升体系:管理(职能)序列、业务(技术)序列,为员 工提供更适合的职业发展通道。
定制化培训及发展计划:根据专业特点,通过组内研讨、技术交 流、专业提升培训、资质证书考取等方式,加快员工成长速度。
五、简历投递
请将简历投递至zlgkzp@163.com(标题格式:学校+专业+姓名+岗位)。如有任何问题请致电 0510-85883094 咨询。