bat365在线官方网站

e江南登陆 内网登录 English
  • 首页
  • bat365在线官方网站
    • 学院简介
    • 学科进程
    • 历任领导
    • 学院领导
    • 党政管理
  • 师资队伍
    • 教授
    • 副教授
    • 客座教授
  • 科学研究
    • 科研概况
    • 基地平台
    • 科研团队
  • 招生就业
    • 招生信息
    • 就业信息
  • 教育教学
    • 本科生教学
    • 研究生教学
    • 教学实习基地
    • 国家级教学成果奖申报(本科)
    • 国家级教学成果奖申报(研究生)
  • 国际交流
    • 交流简介
    • 中外合作办学项目
    • 交流项目
    • 交流动态
  • 社会资源
    • 董事会
    • 培训
  • 党建工作
    • 工作动态
    • 关工委动态
    • 教工支部
    • 理论学习
    • 先锋之歌
    • 中央部署
    • 主题教育
  • 学生天地
    • 新闻动态
    • 通知公告
    • 科创竞赛

就业【2021】 52号 达能 2021 届校园招聘

  来源:       发布日期 :2020-10-19    最后更新 :2020-10-19    浏览次数:

公司介绍:
  作为一家跨国食品饮料公司,达能以“通过食品,为尽可能多的人带来健康”为企业使命,在基础 乳制品和植物基产品、饮用水和饮料,以及专业特殊营养三大业务领域,积极发展具有增长潜力的 健康产品品类。达能以“ONE PLANET. ONE HEALTH”为愿景,认为人类健康和地球健康息息相 关,鼓励更为健康、更有利于可持续发展的饮食行为。
  达能业务遍及全球 120 多个市场,拥有超过10万名员工,2019 年销售收入约 253 亿欧元。达能旗下拥有众多知名的国际品牌(如碧悠、ACTIMEL、ALPRO、爱他美、DANETTE、DANIO、 DANONINO、依云、纽迪希亚、诺优能以及富维克)和发展强劲的本土品牌(如 AQUA、BLÉ DINA、BONAFONT、牛栏牌、HORIZON、脉动、OIKOS、PROSTOKVASHINO、SILK以及 VEGA)。
达能管理培训生项目是达能主要的经理培养项目,目的在于通过3年全方位的定制发展计划帮助入选的优秀毕业生成长为合格的经理人,并且进入达能全球的青年人才库,进一步培养成为达能国际青年商业领袖。 


微信号二维码:




达能管理培训生项目有以下三个特色:
   1. 通过定制化的轮岗计划,提供有广度有深度的学习机会在3年时间内,你将在达能这个快速多元化的成长环境中,经历有挑战的轮岗任务,并参与到事业部战略型项目中,全面了解业务运作。
   2. 通过导师和教练的支持,打下坚实的管理和职业基础  我们为每一位管理培训生都会配备一对一的高管导师和轮岗教练,在个人职业发展和专业及管理技能上给予双重指导与培养。同时,在达能开放与授权的环境下,你将与经验丰富的团队成员协同工作,共享智慧。

3. 通过形式多样的专属培训和活动,增长你的见识和人脉  在项目的三年里有数不过来的学习和交流机会。专属管培生的有新兵营、年度培训周以及高管沙龙等等;此外,你也将和同事共同参与到丰富的专业职能课程中;还能与来自世界不同文化背景的达能人分享各自不同的经验。


招聘要求:
  - 大学本科及以上学历

- 2021年以及2020年应届毕业生

- 能够快速学习,拥有广泛的视野及全球思维,卓越的领导力潜质

- 优秀的中英语沟通能力 

- 渴望在全球多元化环境中工作,注重社会责任感 

- 出色的人际交往及沟通能力

 
  招聘流程:
  - 简历投递+线上测评:8月17日-10月23日

- 小组面试:9月中旬开始 

- 评估中心:9月- 11 月 

- 终面:9月- 11月 

- 发放OFFER:10月-11月 


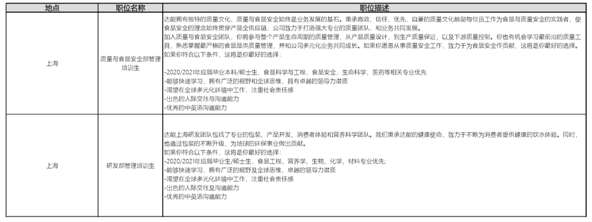
招聘职位:


   


空宣信息:
   9/17 广州场:HTTP://LIVE.51JOB.COM/WATCH/7313863 

10/9 上海场:HTTP://LIVE.51JOB.COM/WATCH/7687914



上一篇 > 就业【2021】 53号 正昌集团2021届校园招聘简章

下一篇 > 就业【2021】 51号 海天味业 2021 届秋季校园招聘简章


地址:bat·365(在线)中国官方网站-登录入口 邮编:214122

联系电话:0510-85329081 服务邮箱:foodsci@jiangnan.edu.cn

技术支持:信息化建设管理处           

校内备案号:JW备170219

手机版